
朋友們,今天要帶大家探索一篇雜志《Nature communications》
影響因子:15.7
期刊ISSN:2041-1723
出版周期:Bimonthly
自引率:3.40%
發文量:6938
出版國家或地區:England
2025年影響因子/JCR分區:15.7/Q1
下面這篇文章就發表在《Nature communications》上:
文章標題:Macrophage STING signaling promotes fibrosis in benign airway stenosis via an IL6-STAT3 pathway
發表時間:2025 年
核心內容:研究發現氣管機械損傷后,上皮細胞釋放的雙鏈 DNA(dsDNA)會激活巨噬細胞的 cGAS-STING 信號通路,促使巨噬細胞分泌炎癥因子 IL6;IL6 進一步激活成纖維細胞的 STAT3 信號,最終導致成纖維細胞過度增殖與膠原沉積,引發氣管纖維化。研究通過單細胞 RNA 測序(發現 BAS 患者肉芽組織中巨噬細胞的 cGAS-STING 通路高度富集)、動物模型(抑制 STING 或耗竭巨噬細胞可顯著減輕小鼠 BAS 纖維化)及細胞實驗驗證了該機制,最終提出 cGAS-STING 通路可作為預防 BAS 的潛在治療靶點。
一、 研究背景
良性氣道狹窄(BAS)是臨床常見的大氣道病變,主要由氣管插管、氣管支架置入等醫源性操作或外傷引發大氣道損傷所致,以氣道壁急慢性炎癥、肉芽組織過度增生及纖維化改變為核心病理特征,最終可導致氣道管腔狹窄、通氣功能障礙,嚴重時甚至引發窒息,對患者生命健康構成顯著威脅。
目前,BAS 的臨床治療手段以支氣管鏡下肉芽組織清除術為主,但該方法僅能對癥處理已形成的病變,無法從機制上阻斷病理進程,且術后易因二次損傷誘發更嚴重的肉芽增生與繼發狹窄,臨床療效受限,亟需探索調控 BAS 病理進展的關鍵機制以開發更有效的干預策略。
現有研究已明確,炎癥反應與纖維化是 BAS 病理發展的兩大核心環節,但二者間的關鍵啟動分子、信號通路及細胞間調控網絡尚未wan全闡明。已知細胞損傷或死亡后釋放的雙鏈 DNA(dsDNA)可作為 “損傷相關分子模式" 激活機體免疫炎癥反應,而 cGAS-STING 通路作為胞質 dsDNA 的關鍵感知通路,在感染、腫瘤及多種纖維化疾病中扮演重要調控角色,但其是否參與 BAS 的炎癥啟動與纖維化進程尚未明確。此外,巨噬細胞作為炎癥反應的核心效應細胞,及成纖維細胞作為纖維化的主要執行細胞,二者在 BAS 中的相互作用機制、關鍵介導分子(如 IL6、STAT3 等)的調控作用,以及 AIM2 炎性小體等其他 DNA 感知相關分子的潛在參與情況,均缺乏系統性研究,這些機制空白為該篇研究的開展提供了重要科學依據與探索方向。
二、 研究結果
1、 單細胞RNA測序揭示了BAO患者肉芽組織中cGAS-STING通路的表達
研究人員對 3 份正常氣管組織(捕獲 31478 個細胞)和 4 份 BAS 肉芽組織(捕獲 27108 個細胞)做 scRNA-seq,將細胞分為14 個集群及上皮細胞、駐留細胞、免疫細胞三大類;肉芽組免疫細胞比例更高,GSEA 顯示其炎癥反應、胞質 DNA 感知通路富集,cGAS 和 STING在大多數集群中表達,cGAS-STING 通路高分集中于巨噬細胞,提示該通路在肉芽組織高表達且巨噬細胞起重要作用。
2、 cGAS-STING信號通路在BAS中被激活
研究人員發現,BAS患者及BAS小鼠模型氣管中dsDNA均升高;構建小鼠BAS模型后,其氣管出現狹窄、固有層增厚等,轉錄組與蛋白分析顯示氣管損傷24h內cGAS-STING通路激活,注射cGAS抑制劑RU.521可緩解癥狀,且AIM2可能不參與BAS進程。
3、 STING在BAS的不同階段表達
研究人員分析發現,STING 在 BAS 不同階段表達,RNA-seq結果顯示氣管損傷在24h后cGAS和STING表達水平較高,7天時表達水平呈現下降趨勢;BAS早期炎癥階段巨噬細胞STING磷酸化升高且陽性巨噬細胞增多,后期成纖維細胞STING磷酸化升高,肉芽階段上皮細胞、成纖維細胞均表達STING;肉芽組成纖維細胞活化基因高、cGAS-STING通路分值高,DNA刺激可促其STING磷酸化及活化,敲低STING則無效。綜上所述,STING在BAS急慢性炎癥階段均表達。

4、 抑制STING可減輕BAS的發生發展
研究人員為了驗證cGAS-STING通路對BAS進展的影響,用STING抑制劑C176處理小鼠,其能降低STING表達及磷酸化,減少BAS小鼠肉芽組織、膠原沉積等,損傷24小時后給藥仍然具有保護作用;STING敲除小鼠的BAS相關病理表現更輕,micro-CT顯示其氣管狹窄程度低于野生型,綜上所述,抑制STING可減輕BAS氣道狹窄,還可能抑制纖維化的進展。
5、 BAS 中巨噬細胞的 STING 表達與炎癥相關
BAS的主要臨床治療方式為支氣管鏡下肉芽組織清除術,但該方法可能引發繼發性狹窄。因此,早期干預或許能有效減輕肉芽組織增殖。研究人員發現 STING 在 BAS 急慢性炎癥期均表達且與炎癥相關;用 C176 處理小鼠可改善其氣道狹窄炎癥期喘息、炎癥水腫,縮短吸氣時間,降低 IL6 等炎癥因子表達;分析 scRNA-seq 中巨噬細胞集群,正常組 1216 個細胞、肉芽組 4409 個細胞,分 7 個集群,肉芽組以 Mc1 為主且含促炎的 Mc3/4,Mc1/3/4 的 cGAS-STING 通路分值高且集中炎癥因子;綜上,氣道損傷早期巨噬細胞中 STING 激活可促炎癥因子表達。

6、 巨噬細胞通過IL6-STAT3軸促進成纖維細胞活化
研究人員發現,BAS 肉芽組富集炎癥、細胞生長等通路,其中 IL6-STAT3 軸與纖維化相關,且 BAS 患者肉芽組織中 STAT3 及 STING 磷酸化水平高;巨噬細胞與成纖維細胞相互作用zui強,其與 IL6、STING 關聯緊密。注射氯膦酸二鈉脂質體耗竭巨噬細胞后,BAS 小鼠氣管肉芽腫增生、纖維沉積、狹窄程度均減輕,炎癥及纖維化相關基因上調程度降低。用 STAT3 抑制劑或 IL6 中和抗體可緩解 BAS;耗竭巨噬細胞還會降低 IL6 表達及 STAT3 磷酸化。綜上所述,巨噬細胞通過 IL6-STAT3 軸調控 BAS 纖維化進程。

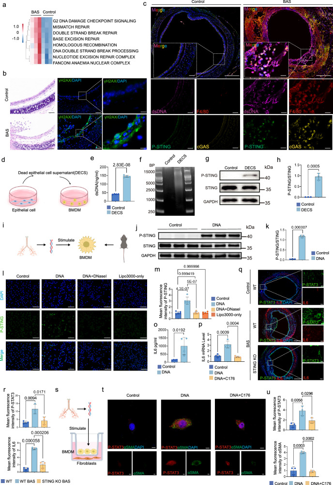
7、 氣管DNA激活巨噬細胞中的STING通路,進而通過IL6-STAT3軸促進成纖維細胞活化
研究人員證實,氣管損傷后細胞死亡釋放大量dsDNA,其與巨噬細胞F4/80、cGAS及磷酸化STING共定位;用DNase I可降低dsDNA含量,并且可減少巨噬細胞浸潤、改善炎癥水腫。用死亡上皮細胞上清液或氣管DNA培養BMDMs,BMDMs中的磷酸化水平升高,IL6濃度升高,STING抑制劑C176可逆轉這一現象。STING基因敲除的BAS小鼠中IL6、STAT3表達低;BMDMs與成纖維細胞共培養時,dsDNA激活BAS巨噬細胞STING會促進成纖維細胞磷酸化STAT3、αSMA升高;共培養體系中加入C176則降低其表達。綜上,氣管損傷后dsDNA激活巨噬細胞STING通路,促進IL6表達,進而激活成纖維細胞STAT3,加速BAS纖維化。
三、 研究結論
該篇研究發現,氣管損傷釋放的 dsDNA 在 BAS 患者和小鼠模型中升高,可激活巨噬細胞 cGAS-STING 通路,促使其釋放 IL6;IL6 進一步激活成纖維細胞 STAT3,促成纖維細胞活化、膠原沉積及肉芽增生,加劇 BAS 氣道狹窄與纖維化;STING 在 BAS 急慢性炎癥期均表達,相關抑制劑(C176、RU.521)、巨噬細胞耗竭劑、IL6 中和抗體可減輕損傷,外源性 IL6 則加劇,且 AIM2 可能不參與 BAS 進程。