
本文由華中科技大學馬聰課題組與中國科學院廣州生物醫藥與健康研究院何俊團隊合作完成,揭示膜融合調控因子 Munc13-4 在腫瘤外泌體 PD-L1 分選與分泌中的關鍵作用。該研究不僅解析了免疫逃逸的新機制,也提出了靶向 Munc13-4–PD-L1 相互作用以提升免疫治療響應的新策略。
背景
PD-L1–PD-1 軸是腫瘤免疫逃逸的經典途徑。近年來研究發現,腫瘤細胞不僅通過膜表 PD-L1 抑制 T 細胞,還能將 PD-L1 裝載入外泌體,經血液循環實現遠程免疫抑制。然而,PD-L1 如何被選擇性分選并經外泌體分泌仍不清楚。本研究揭示,膜融合調控因子 Munc13-4 是腫瘤細胞外泌體 PD-L1 分選與分泌的關鍵分子,闡明其與 HRS–Rab27–SNARE 協同完成外泌體釋放的機制,并證明干預 Munc13-4 能增強免疫治療響應。

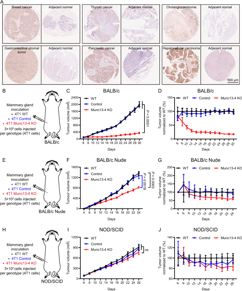
結論1 Munc13-4 在多種腫瘤中高表達,敲除后顯著抑制腫瘤生長
多癌種組織芯片及 TCGA 數據分析顯示,Munc13-4 在乳腺癌、肝癌、胰腺癌等多種腫瘤中普遍高表達。研究者利用 CRISPR-Cas9 敲除 4T1 乳腺癌細胞中的 Munc13-4,結果在小鼠原位模型中顯著抑制腫瘤生長,腫瘤體積僅為對照的約17%。進一步在免疫缺陷小鼠(Nude、NOD/SCID)中對比發現,缺乏 T 細胞或wan全免疫缺陷后,這種生長抑制效應基本消失,提示 Munc13-4 促進腫瘤進展依賴完整免疫系統。該結果確立了 Munc13-4 在腫瘤免疫逃逸中的關鍵地位。
Fig1. Munc13-4 缺失通過免疫依賴性機制抑制乳腺癌生長
結論2 Munc13-4 缺失增強腫瘤特異性 T 細胞浸潤與活化
為探究 Munc13-4 缺失如何影響免疫反應,研究者分析了腫瘤、脾臟及淋巴結中的免疫細胞組成。流式及免疫熒光結果顯示,Munc13-4 敲除顯著增加腫瘤內 CD4? 與 CD8? T 細胞浸潤,并提升其活化水平;T 細胞表達的 Granzyme B、Ki67 與 IFNγ 均顯著上升。脾臟和引流淋巴結中亦觀察到相似趨勢,表明系統性 T 細胞反應增強。結果說明,Munc13-4 的缺失能解除腫瘤對 T 細胞的抑制,強化免疫監視和殺傷效應,從而抑制腫瘤生長。
Fig2. Munc13-4 缺失增強 T 細胞浸潤與細胞毒活性
結論3 Munc13-4 促進外泌體分泌與其中 PD-L1 的富集
研究進一步探討 Munc13-4 介導免疫抑制的分子基礎。雖然敲除 Munc13-4 不影響細胞總 PD-L1 含量及膜表水平,但外泌體分泌顯著減少,且外泌體中 PD-L1 含量下降約70%。來自 Munc13-4 缺失細胞的外泌體對活化 CD8? T 細胞的殺傷抑制作用明顯減弱,而向小鼠注入對照細胞來源外泌體則可恢復 Munc13-4 缺失腫瘤的免疫逃逸和生長。該結果表明,Munc13-4 通過促進 PD-L1 隨外泌體分泌至細胞外,削弱 T 細胞殺瘤能力,是腫瘤免疫抑制的核心調控節點。
Fig3. Munc13-4 促進 PD-L1 外泌體分泌,削弱 T 細胞殺傷能力
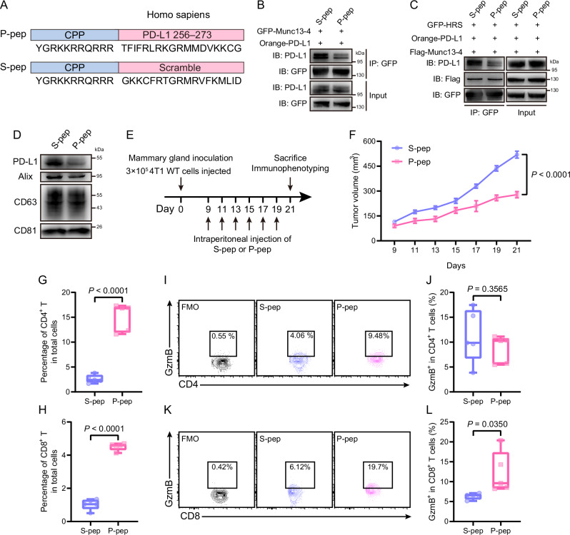
結論4 Munc13-4 缺失提升免疫檢查點抑制劑療效
鑒于 Munc13-4 缺失可減弱免疫抑制,作者評估其對免疫檢查點抑制療法的影響。在原位乳腺癌模型中,野生型腫瘤對抗 PD-1 或抗 PD-L1 單抗治療反應不明顯,而 Munc13-4 缺失腫瘤對兩種治療均顯著敏感,腫瘤體積下降、延緩進展。結果提示,阻斷 Munc13-4 可顯著增強 ICB 療效,為聯合免疫治療提供新的分子靶點。
Fig4. Munc13-4 缺失顯著提高抗PD-1/PD-L1療效
結論5 Munc13-4 與 Rab27a、SNARE 協同促進 MVB 融合
為闡明 Munc13-4 調控外泌體釋放的結構機制,作者解析了 Munc13-4–Rab27a 復合物的冷凍電鏡結構(3.4 ?),揭示關鍵界面殘基 F46、W73、F88(Rab27a)與 N739、T740、V660、K661(Munc13-4)的相互作用。突變這些殘基顯著削弱結合,導致多泡體(MVB)靠膜對接受阻、外泌體釋放量下降。進一步實驗顯示,Munc13-4 可促進 SNARE 復合物(Syntaxin-4/SNAP-23/VAMP7)組裝并增強膜融合。該部分確立了 Munc13-4 在 MVB 融合與外泌體分泌中的分子作用機制。
Fig5. Munc13-4–Rab27a–SNARE 復合體促進 MVB 融合與外泌體分泌
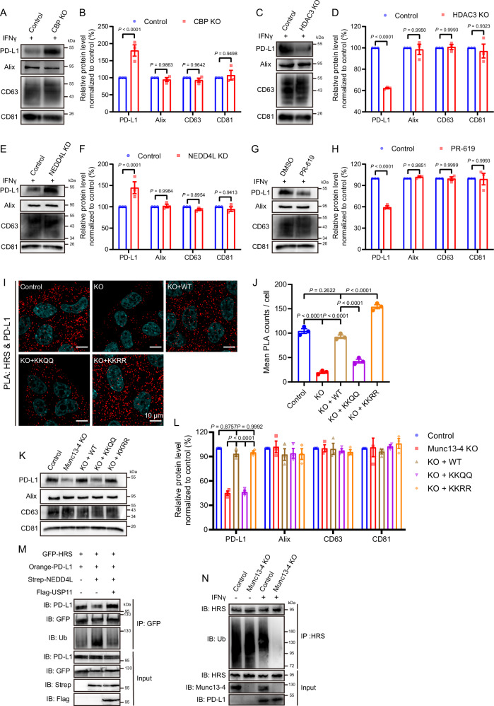
結論6 Munc13-4 與 HRS 共同介導 PD-L1 外泌體分選
Munc13-4 不僅調控外泌體釋放,還決定 PD-L1 的裝載。共聚焦顯示,Munc13-4 缺失導致 PD-L1 由與 CD63 共定位轉為與溶酶體標志 LAMP1 共定位,提示其被錯誤降解。HRS(ESCRT-0組分)敲除同樣減少外泌體 PD-L1。免疫共沉淀及 PLA 分析發現 Munc13-4 同時與 HRS 和 PD-L1 結合,三者形成穩定復合體;HRS 缺失不影響 Munc13-4–PD-L1 結合,說明 Munc13-4 與 HRS 協同而非依賴關系。結果揭示 Munc13-4–HRS–PD-L1 三元復合體是 PD-L1 被準確分選入外泌體的關鍵機制。
Fig6. HRS–Munc13-4–PD-L1 復合體決定 PD-L1 外泌體分選
結論7 IFNγ 信號通過修飾 Munc13-4 與 HRS 動態調節 PD-L1 分選
最后,作者發現 IFNγ 信號可通過翻譯后修飾動態調節 Munc13-4–HRS 復合體功能。IFNγ 顯著上調 PD-L1 蛋白并增加外泌體 PD-L1 載量,卻不改變外泌體總數。機制上,IFNγ 促進 CBP 介導的 Munc13-4 乙酰化,抑制其促進分選的功能;同時觸發 HRS 去泛素化(由 NEDD4L/USP8 調控),增強其裝載能力。兩種修飾方向相反,gong同平衡 PD-L1 外泌體輸出。該結果揭示 IFNγ 信號通過精細調控 Munc13-4 與 HRS 的修飾狀態,動態塑造腫瘤免疫逃逸能力。
Fig7. IFNγ 通過乙酰化/去泛素化精細調控外泌體 PD-L1 裝載
總結與展望
本研究系統揭示了 Munc13-4–HRS–Rab27–SNARE 信號軸在外泌體 PD-L1 分選與分泌中的全程作用機制:Munc13-4 與 Rab27a、SNARE 復合體協同驅動 MVB 融合釋放,同時通過與 HRS、PD-L1 形成復合體完成 PD-L1 裝載;IFNγ 通過乙酰化與去泛素化修飾進一步調節此過程。研究還設計了能阻斷 Munc13-4–PD-L1 結合的肽段,顯著增強抗腫瘤免疫與檢查點療法療效。該成果定義了外泌體免疫逃逸的新機制,并提出“靶向 Munc13-4 介導的外泌體通路"作為提升免疫治療反應的新方向。